

/中文/
/中文/
/中文/
/中文/
/中文/
/中文/
/中文/
/中文/
/中文/
/中文/
街机西游记释厄传2已是第二个版本了,相比1代招式变得更多了,宝物、关卡也变得更丰富了。另外,腾牛网还在内容页提供了人物出招表哦!

《西游释厄传2》一款稀少的国产精良2D横版冒险闯关游戏。这款游戏是陪过我们童年的一路走过,这是街机里面的最爱。玩街机经典爽爆必杀不容错过。
场景:大圣轻伦金箍棒,大战混世牛魔王!照妖镜、天罡火、金刚咒,利器法宝体验震撼厮杀!盘丝洞、火陷山、狮驼岭,释厄场景再现幻世西游!
技能:最具特色的就是游戏中的华丽技能,每一位角色不仅拥有多种超强必杀,并且还有双人合体技能,更是华丽,带来无限精彩的打斗体验。
画面:游戏采用了2D建模,炫丽的彩色画面,画面锯齿清晰可见但不影响游戏。西游记风格的故事,带来惊险刺激的游戏体验。
人物:该作可以多人游戏,通常1至4人,可无限续币,游戏玩法因人而异。可选人物10人,其中5男5女标准组合,自由度较高,打击感畅快华丽。
可玩性:通过格斗形式一路过关斩将,达到最终胜利。取经之路险阻重重,充分展现了西游记故事中经典的情节。
上手性:游戏上手稍有难度,但深入进去可能会比较有研究。

游戏刚开始,先按回车选中第一条选项,出现红色画面后,连按键盘上OK,2个字母两次 即可进入游戏。5投币,1开始。
花果山攻略
A路击毁六耳,任务即算完成。(不需要保护什么天兵地将,听老葬的准没错)B路进入山洞时有个小猴子丢水果 ,按照丢的顺序记住,打下后面的水果。只要打对顺序三个水果就会出现箱子,即算完成任务。
基本修复BUG
第二关火云刀场景图片修复! 第4关老虎密室不会死机,但是一进去马上就出来! 修复老虎招式打人死机效果! 修复第5关盘丝洞前面3个场景平台图片!修复老鼠和牛魔王场景音乐死机问题!

人物介绍

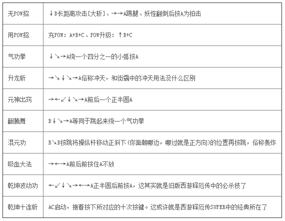
游戏秘籍:
1、乾坤十连斩密码

2、技能介绍

3、合体攻击名称



西游释厄传是鈊象电子于1997年发行的一款街机游戏,以西游记中的角色为游戏角色,通过格斗形式一路过关斩将,达到最终胜利。这是国产经典到街机游戏,深受广大玩家的喜欢,玩起来也是非常的给力,是很多8090后的童年

经典街机游戏西游释厄传又来和大家见面了,我们这次带来的不仅仅是怀旧版本帮你重新找回童年的感觉,还加入了全新的修改版本和新的元素,你没有玩过的全新版本,给你全新的游戏体验,可玩性更高,可操作性更多,招式
PureOnyx纯净的红玛瑙免安装硬盘版单机游戏 / 945.5M
烟花模拟器免安装中文版单机游戏 / 146.9M
骑马与砍杀战团1.174破解版(附序列号)免安装中文绿色版单机游戏 / 792.9M
material girl steam正式版下载中文版单机游戏 / 1.95G
冰汽时代全DLC整合版中文免安装版单机游戏 / 10.10G
红色警戒2科技时代2.7中文版附任务攻略单机游戏 / 268.2M
植物大战僵尸95版无限阳光钻石附修改器单机游戏 / 107.2M
怪物猎人崛起免d加密破解版中文免安装版单机游戏 / 6.84G
植物大战僵尸活死人版单机游戏 / 106.3M
死神vs火影沃特水改版电脑版v3.3 最新版单机游戏 / 723.7M
PureOnyx纯净的红玛瑙免安装硬盘版单机游戏 / 945.5M
超级世界盒子pc电脑版单机游戏 / 111.8M
死神vs火影绊波风水门满人物整合版v3.24 完美版单机游戏 / 94.6M
骑马与砍杀战团1.174破解版(附序列号)免安装中文绿色版单机游戏 / 792.9M
material girl游戏去圣光补丁下载单机游戏 / 400M
怪物猎人崛起免d加密破解版中文免安装版单机游戏 / 6.84G
死神vs火影沃特水改版电脑版v3.3 最新版单机游戏 / 723.7M
烟花模拟器破解版未加密中文版单机游戏 / 146.9M
烟花模拟器免安装中文版单机游戏 / 146.9M
死神vs火影绊满人物175人版V3.11 本地版单机游戏 / 108.3M