

/中文/
/中文/
/中文/
/中文/
/中文/
/中文/
/中文/
/中文/
/中文/
/中文/
“为自己而战,众神之争由你主宰”,37诸神黄昏登全面开测,官网提供诸神黄昏登陆器,拥有桌面快速登陆,游戏礼包自动领取,游戏加速等功能。
推荐:诸神黄昏辅助大全://xeoknsl.cn/game/zshhfz/

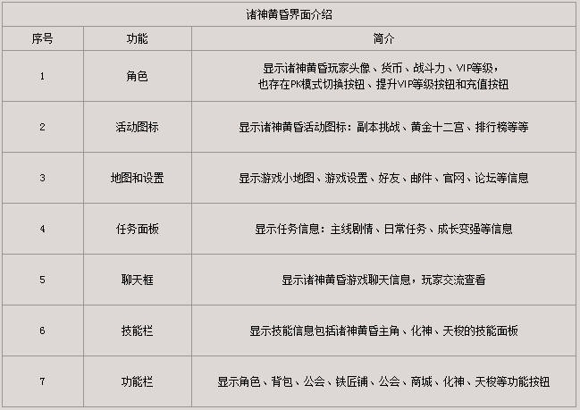
37诸神黄昏界面介绍


诸神黄昏基本操作
1、 人物行走
在诸神黄昏的游戏画面中,您所控制的角色位于屏幕中央位置附近,只需移动鼠标并点击一个可到达地点,人物就会移动并前往。
2、使用道具
点击快捷键B打开背包,然后对背包中的物品点击左键,就可以通过命令菜单进行操作;同时也可以点击页面下方的物品技能框,会弹出物品的使用、展示、出售和删除。
3、快速售卖道具
角色背包中拥有“卖出”按钮,点击按钮之后,背包框会变成白色闪动,此时点击物品就可以批量快速卖出。
4.角色打坐
通过点击诸神黄昏主界面右下方的打坐按钮,或点击快捷键X,角色就会进入打坐状态。在打坐状态下,角色可以恢复生命值、内力值和体力值,但最主要的收益,是可以获得真气和经验。移动角色或关闭游戏都会中断打坐效果。
5.基本攻击
左键点一次目标,即可选中目标;对目标双击左键也可展开攻击。通过快捷键1~5可以进行技能的切换,也可以使用自动挂机快捷键A进行自动攻击。


9211黑域战界微端最新版页游微端 / 1.0M
生死狙击无限金币钻石破解版v2020 最新版页游微端 / 318KB
xy血饮传说微端v1.0.0.1 最新版页游微端 / 2.6M
XY代号叁平台下载1.0.0 官方登陆器页游微端 / 2KB
生死狙击单机版破解版下载安装v2020 电脑版页游微端 / 1.4M
37无上神兵微端2.1.0.0 官方版网页游戏 / 1.8M
原谅帽大作战游戏下载v1.0 官方版页游微端 / 4KB
51幻灵觉醒微端下载v2.0 官方版页游微端 / 1.6M
9377鹿鼎记微端v1.0.0.1 最新版页游微端 / 2.1M
枪战英雄电脑版v1.3.0.0 官方版页游微端 / 1.5M
360天书世界微端下载1.0.0.6 官方版网页游戏 / 2.1M
哥们网莽荒纪微端下载1.0.0 官方版网页游戏 / 807KB
生死狙击内购破解版v2020 电脑版页游微端 / 1.4M
xy血饮传说微端v1.0.0.1 最新版页游微端 / 2.6M
生死狙击炎魔微端辅助破解版vip版v2020 最新版页游微端 / 6.6M
QQ捕鱼达人3D电脑版下载v1.0.9.8 官方版页游微端 / 480KB
9211黑域战界微端最新版页游微端 / 1.0M
生死狙击无限金币钻石破解版v2020 最新版页游微端 / 318KB
生死狙击真正的破解版无限金币v2020 电脑版页游微端 / 573KB
360天剑狂刀页游微端v3.0.0.1030 最新版页游微端 / 242KB